首页
关于我们
业务范围
加入我们
德亚观点
联系我们
公司简介
顾问团队
公司动态
员工活动
战略规划与世界一流企业建设
组织管控与人才发展
市场营销与品牌建设
流程运营与质量改进
科技创新与数字化转型
安全管理与风控合规
职业发展
福利待遇
热招职位
首页
关于我们
公司简介
顾问团队
公司动态
员工活动
业务范围
战略规划与世界一流企业建设
组织管控与人才发展
市场营销与品牌建设
流程运营与质量改进
科技创新与数字化转型
安全管理与风控合规
加入我们
职业发展
福利待遇
热招职位
德亚观点
联系我们
首页
>
>
德亚观点
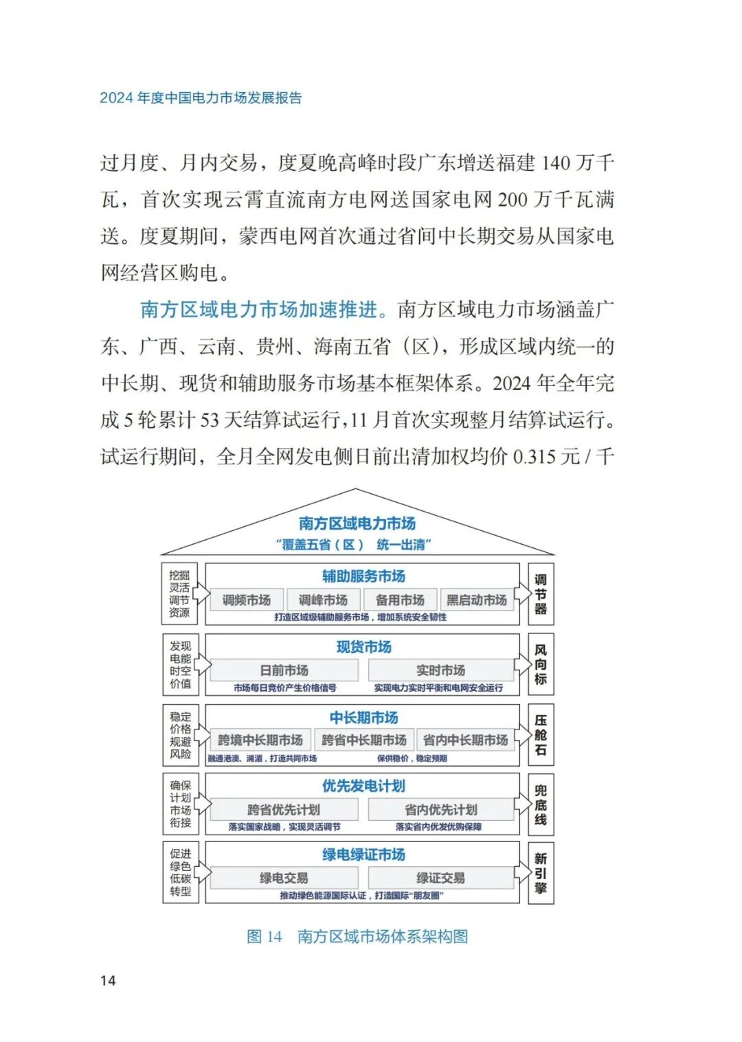
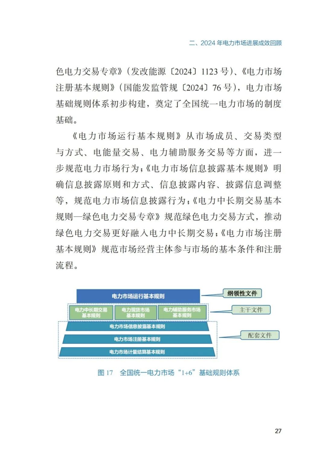
前沿聚焦|《2024年度中国电力市场发展报告》
发表时间:
2025-07-24
阅读次数: 字体:【
大
中
小
】
《
2024年度中国电力市场发展报告
》
▼
上一篇:
图解国家电网公司新时代高质量党建工程
下一篇:
前沿聚焦|2025年中国新能源发电分析报告成果发布会召开
德亚咨询
版权所有 Copyright© All Rights Reserved.
腾云建站仅向商家提供技术服务